一、系统说明
1) 宠物心法有4种基础心法及多种高阶心法,所有心法首次学习免费。
2) 不同类型宠物,可学习的高阶心法数量不同
3) 使用心法宝典(商城道具)、装备(绿装备、粉装备、改造过的装备、价值<15000文游戏币的装备 除外) 70级以下首饰(不包括70级),可增加心法经验,用于心法升级;
4) 消耗元宝,可置换高阶心法


二、心法数量
(1)根据后缀不同,宠物所习得的心法种类数量有所限制。分为:宝宝、点化、强化、羽化、鬼宠、鬼将、鬼仙、鬼王、精怪、精灵、御灵、御仙、变异、神兽、元灵、仙元
(2)后缀不同,学习的心法数量不同:
l 后缀为:宝宝、点化、强化、羽化、鬼宠、鬼将、鬼仙、鬼王、精怪、精灵、御灵、御仙的宠物可以习得心法中的4 + 2种;
l 后缀为:变异的宠物可以习得心法中的4 + 3种;
l 后缀为:神兽的宠物可以习得心法中的4 + 4种;
l 后缀为:元灵的宠物可以习得心法中的4 + 5种;
l 后缀为:仙元的宠物可以习得心法中的4 + 6种;
注:+号前面数值为基础心法可学习数量,+号后面数值为高阶心法可学习数量。

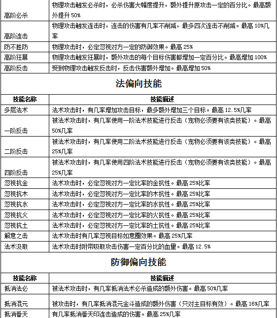
三、心法技能







四、学习心法
1)点击鬼斧神工处宠物心法按钮,如果宠物当前没有学习心法,则可以选择心法学习,随机从心法技能中习得一个心法,但是力宠不会随机到法宠的心法,法宠也不会随机到力宠的心法。
2)心法学习免费,心法按照类别偏向进行区分,每个宠物只能拥有一个同种类心法,心法学习完成后,初始心法等级为1级。

五、心法升级
1) 心法需要使用使用心法经验进行升级
2) 心法经验获得:
l 使用心法宝典,可在道具商城中购买
l 使用装备(绿装备、粉装备、改造过的装备、价值<15000文游戏币的装备 除外)
l 使用70级以下首饰(不包括70级)
3) 基础心法相互等级差不超过20级,高阶心法等级不能超过最高级的基础心法。



六、心法置换
1) 如玩家不满意当前宠物随机获得的心法,可以通过心法置换将当前的所有心法置换掉,随机生成非当前心法的其他心法,新生成的心法等级不变。
2) 心法置换仍然遵循力法互斥及每个类别只允许一个技能的原则。
3) 心法置换需要花费一定的元宝,可无限次重置高阶心法,且心法等级不会受到影响
4) 若锁定某个心法,则不参与置换

七、心法锁定
宠物可以花费一定的元宝将自己不想被置换掉的心法锁定,锁定后的心法,在进行心法置换时将不会被置换掉。

17173-问道专区
